中国人民银行定于2025年11月25日发行中国京剧艺术普通纪念币一枚
一、普通纪念币面额、规格、材质和发行数量
中国京剧艺术普通纪念币面额为5元,直径为30毫米,材质为黄铜合金,发行数量为6000万枚。各省、自治区、直辖市分配数量如下:

二、普通纪念币发行方式
(一)承办预约兑换工作的银行业金融机构
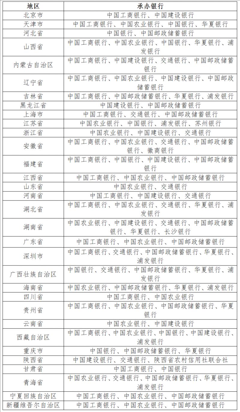
中国工商银行、中国农业银行、中国银行、中国建设银行、交通银行、中国邮政储蓄银行、华夏银行、浦发银行、苏州银行、徽商银行、长沙银行、陕西省农村信用社联合社(以下统称承办银行)共同承担中国京剧艺术普通纪念币的预约兑换工作。各地区具体安排如下:

(二)各地预约分配数量公布
2025年11月17日前,中国人民银行分支机构将向社会公告当地中国京剧艺术普通纪念币的分配数量等信息。承办银行将在其官方网站公布中国京剧艺术普通纪念币预约兑换网点和每个网点的可预约数量等信息。
注:中国京剧艺术普通纪念币与现行流通人民币职能相同,与同面额人民币等值流通。